“先创新,后新生;先创业,后就业。”2021年4月8日晚,英语师范学院•鸭奈飞
“肩负创新使命 传承创造精神”大学生创新创业经验交流会在学工干部工作站顺利举行。

本次会议由学习科创部负责人贾羽婧、李婵婵主持,特邀请省级大创项目负责人刘祥基、项目成员马琪然、王思莹三位优秀学生代表进行经验分享。参与本次会议的还有30位英语师范学院•鸭奈飞
在校学生、英语师范学院•鸭奈飞
团委·学生会学习科创部全体成员。




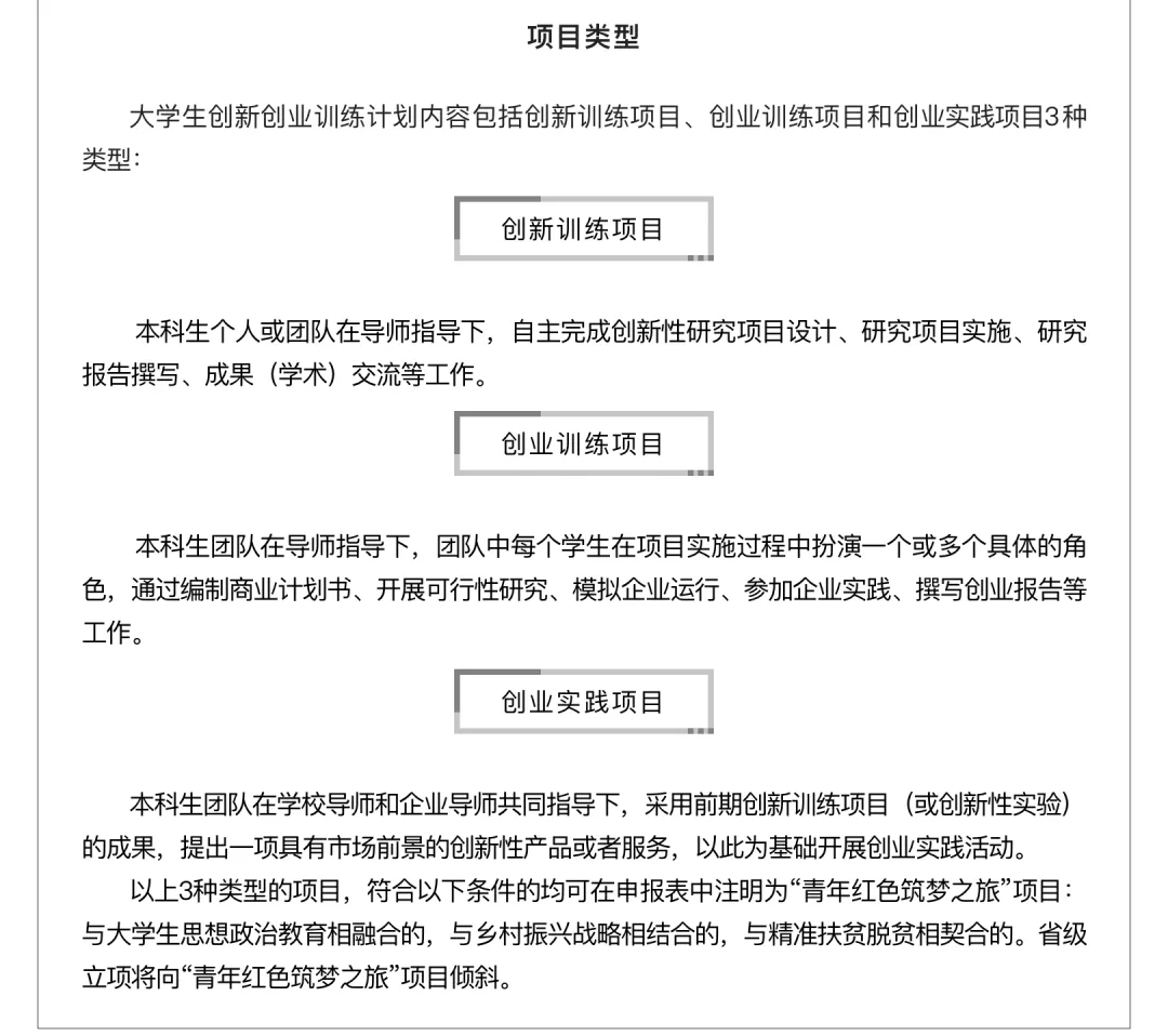
关于大学生创新创业大赛,你都了解多少呢?刘祥基主要从 “大创”赛事的四个阶段——申报、立项、实施、结项以及 “大创”可申报的3个项目类别——创新训练、创业训练、创业实践入手,向同学们带来了满满的干货分享。

与此同时,刘祥基也从项目目的、意义,研究内容与拟解决问题,研究与实施的具体条件,实施方案,学校可提供的条件,预期成果以及经费预算等方面为参加大学生创新创业训练项目的同学们提供了细致的建议。请大家跟随小编一起来做好笔记~
1.申报条件:
首先,“大创”的申报条件有哪些呢?

2.申报阶段:
接下来,最实用的申报阶段的建议来了:
No.1 申报书方面:
1.言简意赅与通顺流利
2.条理性-可以利用表格
3.充分解读大赛的要求
4.减少错别字,提高美观度
No.2 态度方面:
1.不要有畏难情绪,自己真正尝试后就会发现没有那么难。
2.自己选择的路就一定要坚定走完。
No.3 选题方面:
1.题目精简、美观、新颖,受众广泛,有宏观大背景,有现实意义,发现问题解决问题。
2.想法从何来:从生活中来(例如,西外“归田园”项目、食堂外卖进宿舍楼小程序,学长还提出大家可以在“改善公交车安全问题——以616公交为例”这方面试一试)。
3.借鉴往年项目,踩准国家热点(新冠疫情、文化自信……)。
4.结合我校特色、优势,结合自己专业、兴趣(让自己有动力走下去)。
通过查阅知网相关文献、关注相关公众号使自己迸发灵感……
5.对于英语专业学生选题方面的建议(历届立项项目参考):

No.4 组队方面:
1.如果自己是负责人,一定要重视队员的挑选(认真,或者具有某些技能:会调格式,润色文章等),一定要清楚整个团队的任务。
2.大一时跟着学长学姐一起做能让自己增加经验,更易上手。
3.可以跨专业、跨校组队,跨专业可以发挥各自优势。
No.5 导师方面:
可以找专业课教师、辅导员老师、公共课教师
No.6 温馨提示:
1.一定要在教务处网站查看往年大创优秀选题,非常有用。
2.前期工作一定要留底,避免出现不必要的失误。
3.立项阶段:
申报书会通过学院→学校→陕西省→国家逐级向上传递。
4.实施阶段:
我们需要兑现自己的承诺,也就是完结预期成果。
5.结项阶段:
我们需要完成答辩以及预期成果展示。
在最后这两个阶段需要特别注意的是:预期成果很重要,不能只立项不结项,所以要量力而行,立自己可以真正实施的项目,而如果有自己想做但确实缺乏落实条件的项目,可以把项目做成可行性分析报告——只需要报告,不用真正实施。
以上就是本次交流会议的干货分享。同学们是不是也收获满满呢!
2021年大学生创新创业训练计划项目现已启动,赶快带上你志同道合的伙伴一起行动起来吧!
Notice
各班班长请于2021年4月18日前以班级为单位将“大创”作品以压缩包的形式发给各年级辅导员老师和英语师范学院•鸭奈飞
团委学生会学习科创部邮箱:
[email protected]
“点击原文”获取大学生创新创业训练计划项目相关通知。
(提取码:zzq3)
(文案:学习科创部;图片:王子奕;审核:晁梦雨)